ECloader

About

About Ethical Clearance UNNES

Research Ethics Protocol Review Service Procedure

The research ethics protocol review service at the Research Ethics Committee of LPPM UNNES aims to ensure that all research activities comply with ethical and publication standards. The ethics review includes various types of evaluations such as exempted, expedited, expedited to full board, and full board, conducted by the Research Ethics Committee. This committee consists of experts from various scientific disciplines and is responsible for reviewing, assessing, and overseeing research protocols to uphold integrity, honesty, and the protection of the rights and welfare of individuals involved. Ethical review must be submitted before the research begins; any research conducted without prior ethical review will not be accepted by the Research Ethics Committee of LPPM UNNES. The review process takes a maximum of 30 working days or less.

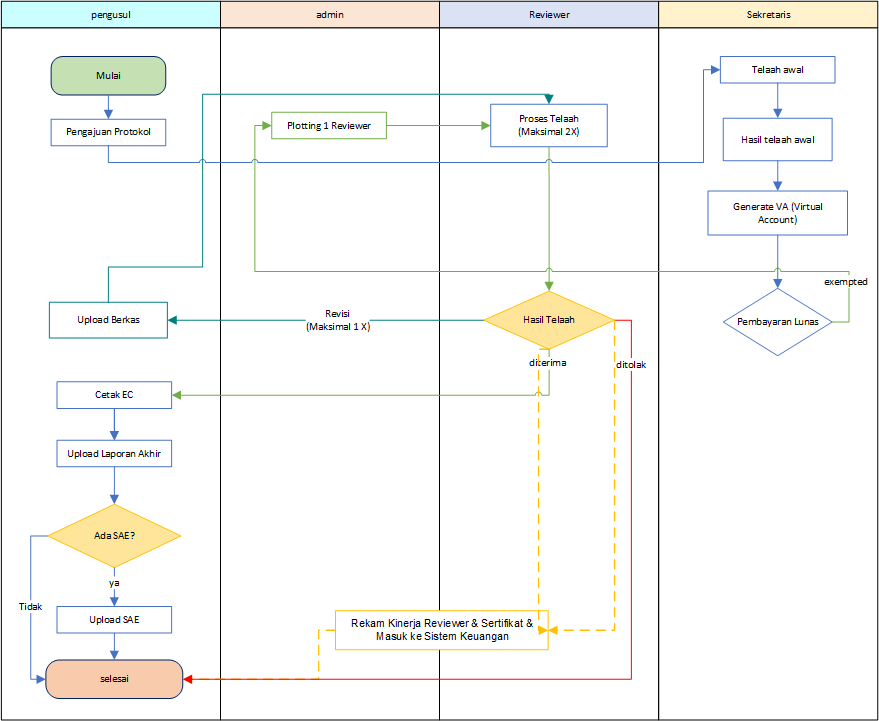
Exempted

Research in this category is exempt from ethical review due to its minimal risk and the absence of vulnerable subjects. Researchers will receive an exemption letter as proof of approval. The process takes a maximum of 10 working days until the letter is issued.

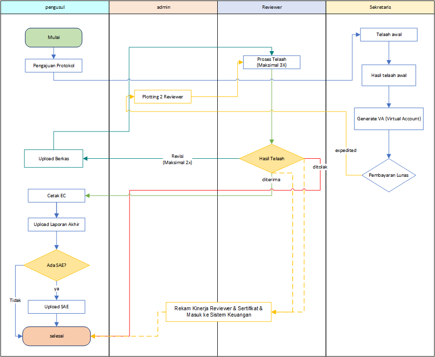
Expedited

An expedited review is conducted by two reviewers and is intended for research with moderate risk, whether or not it involves vulnerable subjects. If further assessment is needed, the process may proceed to a full board review. The maximum duration for this category is 21 working days.

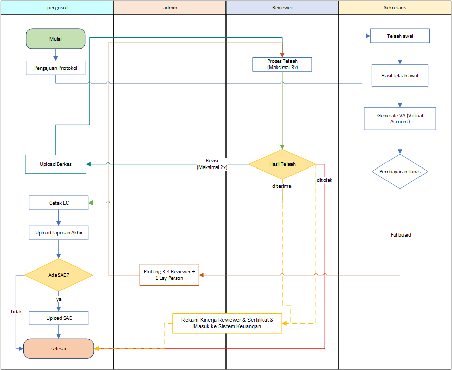
Fullboard

A full board review is conducted in a plenary meeting attended by the researcher and at least five members of the Ethics Committee. This category is designated for research with high risk and/or involving vulnerable individuals as subjects. The review process in a plenary session takes a maximum of 30 working days.

Our Teams

Meet Our Team: Dedicated to Excellence and Innovation in Every Step of the Journey.

Ethics Committee Members

No. Nama/NIP Pangkat/Golongan Jabatan dalam Tugas
1 Dr. Evi Widowati, S.KM., M.Kes.
198302062008122003
Pembina - IV/a Ketua
2 Prof. Dr. Dyah Rini Indriyanti, M.P.
196304071990032001
Pembina Utama Madya - IV/d Wakil Ketua
3 Prof. Dr. Wara Dyah Pita R, S.T., M.T.
197405191999032001
Pembina Utama - IV/e Pengkaji Bidang Sains dan Teknologi
4 Liftiah, S.Psi., M.Si., Ph.D.
196904151997032002
Pembina Tk. I - IV/b Pengkaji Bidang Pendidikan
5 Prof. Dr. Dewi Liesnoor S., M.Si.
196208111988032001
Pembina Utama - IV/e Pengkaji Bidang Sosial Humaniora

Ethic Committee Reviewers

No. Nama/NIP/NRP Pangkat/Gol. Ruang Jabatan dalam Tugas
1 Prof. Dr. R Benny Riyanto, M.Hum. CN
196204101987031003
Pembina Utama - IV/e Pengkaji Bidang Hukum
2 Prof. Dr. Suchiatiningsih Dian Wisika Prajanti, M.Si.
196812091997022001
Pembina Utama - IV/e Pengkaji Bidang Ekonomi Pembangunan
3 Dr. Evi Widowati, S.KM., M.Kes.
198302062008122003
Pembina Utama - IV/e Pengkaji Bidang Kesehatan dan Kesehatan Masyarakat
4 Prof. Dr. Dyah Rini Indriyanti, M.P.
196304071990032001
Pembina Utama Madya - IV/d Pengkaji Bidang MIPA
5 Nurul Fibrianti, S.H., M.Hum.
198302212008102008
Pembina Utama Muda - IV/c Pengkaji Bidang Hukum Perdata
6 Irawaty, S.H., M.H., Ph.D.
197706042005012001
Penata Tk. I - III/d Pengkaji Bidang Hukum
7 Fidia Fibriana, S.Si., M.Sc., Ph.D.
198902242015042001
Penata III/c Pengkaji Bidang Lingkungan
8 Prof. Dr. Ist Hidayah, M.Pd.
196503151989012002
Pembina Utama Muda - IV/c Pengkaji Bidang Pendidikan Matematika
9 Prof. Dr. Wara Dyah Pita Rengga, S.T., M.T.
197405191999032001
Pembina Utama - IV/e Pengkaji Bidang Teknik dan Teknik Kimia
10 Dr. Ratna Dewi K., S.T., M.T.
197603132001122001
Penata Tk. I - III/d Pengkaji Bidang Teknik Kimia
11 Danang Dwi Saputro, S.T., M.T.
197811052005011001
Penata Tk. I - III/d Pengkaji Bidang Teknik Mesin
12 Dr. Anies Setiowati, M.Gizi.
197712042005012001
Penata Tk. I - III/d Pengkaji Bidang Gizi dan Kedokteran
13 Liftiah, S.Psi., M.Si., Ph.D.
196904151997032002
Pembina Tk. I - IV/b Pengkaji Bidang Psikologi
14 Farid Ahmadi, S.Kom., M.Kom., Ph.D.
197701262008121003
Pembina - IV/a Pengkaji Bidang Pendidikan dan Pendidikan Dasar
15 Siti Nuzulia, S.Psi., M.Si., Ph.D.
197711202005012001
Penata Tk. I - III/d Pengkaji Bidang Psikologi
16 Yuli Rizkianti Sugiyo Pranoto, S.Psi., M.A., D.Sc.
198107042005012003
Pembina Tk. I - IV/b Pengkaji Bidang Pendidikan PAUD
17 Dr. Santi Pratiwi Tri Utami, S.Pd., M.Pd.
198307212008122001
Penata Tk. I - III/d Pengkaji Bidang Bahasa dan Seni
18 Prof. Dr. Dewi Liesnoor S., M.Si.
196208111988032001
Pembina Utama - IV/e Pengkaji Bidang Kebencanaan, Pendidikan Geografi dan Ilmu Sosial
19 Prof. Dr. Tjutarohoen Budi S., M.Si.
196210191988031002
Pembina Utama Muda - IV/c Pengkaji Bidang Pendidikan Geografi
20 Prof. Dr. Tri Marhaeni Pudji Astuti, M.Hum.
196506091989012001
Pembina Utama - IV/e Pengkaji Bidang Gender dan Ilmu Sosial
21 Dr. Kuncoro Bayu Prasetyo, S.Ant., M.A.
197706132005011002
Penata Tk. I - III/d Pengkaji Bidang Pendidikan Sosial
22 Dr. Aditya Marianti, M.Si.
196712171993032001
Pembina Tk. I - IV/b Pengkaji Bidang Pendidikan
23 Dr. drh. Wulan Christijanti, M.Si.
196809111996032001
Pembina Tk. I - IV/b Pengkaji Bidang Hewan Coba dan Biologi
24 Prof. Dr. Nugrahiniyah W., M.Kes.
196907091998032001
Pembina Tk. I - IV/b Pengkaji Bidang Kedokteran dan Biologi
25 Prof. Dr. drh. R. Susanti, M.P.
196903231997032001
Pembina Utama Muda - IV/c Pengkaji Bidang Hewan Coba dan Biologi
26 Prof. Sri Sumartiningsih, S.Si., M.Kes., Ph.D.
198309182005012003
Pembina Tk. I - IV/b Pengkaji Bidang Olahraga
27 Dr. Siti Baitul M., S.Si., M.Si.Med.
198112242003122001
Pembina Tk. I - IV/b Pengkaji Bidang Olahraga
28 Dr. Rini Kusumawardani, S.T., M.T., M.Sc.
197902192005012001
Pembina Tk. I - IV/b Pengkaji Bidang Teknik Sipil
29 Dr. Reddy Setyo P., S.Pd., M.T.
197808282002121002
Penata Tk. I - III/d Pengkaji Bidang Teknik Elektro
30 Prof. Dr. Euis Soliha, S.E., M.Si.
197107252002122001
- Pengkaji Bidang Ekonomi
31 Zulfa Sakhiyya, S.Pd., M.TESOL., Ph.D.
198404292012212002
Penata - III/c Pengkaji Bidang Bahasa dan Seni

Technical Support Team

Nama
Dr. Adi S, M.Pd.
Ummi Nur Laila S., S.Pd., M.Li.
Dina Silvia Puteri, S.H., M.Kn., LL.M.
Jumanto, S.Kom., M.Cs.
Yoris Adi Maretta, S.Pd., M.Pd.
Shintya Wijayati Setianingsih, S.Pd.

Tariff Ethical Clearance

Tarif UNNES

No Package Name Tariff (Rp)
1Telaah Reguler Mahasiswa S1 (UNNES)150.000
2Telaah Reguler Mahasiswa S2 (UNNES)200.000
3Telaah Reguler Mahasiswa S3 (UNNES)300.000
4Telaah Reguler Dosen/Karyawan (UNNES)350.000
5Kelompok Rentan (Observasional) S1 UNNES275.000
6Kelompok Rentan (Observasional) S2 UNNES350.000
7Kelompok Rentan (Observasional) S3 UNNES400.000
8Kelompok Rentan (Observasional) Dosen/Karyawan UNNES450.000
9Kelompok Rentan (Intervensi) S1 UNNES300.000
10Kelompok Rentan (Intervensi) S2 UNNES400.000
11Kelompok Rentan (Intervensi) S3 UNNES500.000
12Kelompok Rentan (Intervensi) Dosen/Karyawan UNNES550.000

Tarif Luar UNNES

No Nama Paket Tarif (Rp)
13Telaah Reguler Mahasiswa S1 (LUAR UNNES)200.000
14Telaah Reguler Mahasiswa S2 (LUAR UNNES)250.000
15Telaah Reguler Mahasiswa S3 (LUAR UNNES)350.000
16Telaah Reguler Dosen/Karyawan (LUAR UNNES)400.000
17Kelompok Rentan (Observasional) S1 LUAR UNNES300.000
18Kelompok Rentan (Observasional) S2 LUAR UNNES400.000
19Kelompok Rentan (Observasional) S3 LUAR UNNES500.000
20Kelompok Rentan (Observasional) Dosen/Karyawan LUAR UNNES550.000
21Kelompok Rentan (Intervensi) S1 LUAR UNNES400.000
22Kelompok Rentan (Intervensi) S2 LUAR UNNES500.000
23Kelompok Rentan (Intervensi) S3 LUAR UNNES600.000
24Kelompok Rentan (Intervensi) Dosen/Karyawan LUAR UNNES650.000

Tarif Instansi

No Nama Paket Tarif (Rp)
25Telaah Reguler Perusahaan Farmasi/Perusahaan Lainnya2.500.000
26Telaah Reguler Peneliti Asing1.000.000
27Telaah Reguler Penelitian dengan Sumber Dana dari Organisasi / Instansi Asing (Luar Negeri)1.500.000
28Telaah Reguler Instansi Luar UNNES (Dalam Negeri)500.000
29Kelompok Rentan (Observasional) Perusahaan Farmasi/Perusahaan Lainnya2.650.000
30Kelompok Rentan (Observasional) Peneliti Asing1.500.000
31Kelompok Rentan (Observasional) Instansi Luar UNNES (Dalam Negeri)650.000
32Kelompok Rentan (Observasional) Penelitian dengan Sumber Dana dari Organisasi / Instansi Asing (Luar Negeri)1.650.000
33Kelompok Rentan (Intervensi) Perusahaan Farmasi/Perusahaan Lainnya2.750.000
34Kelompok Rentan (Intervensi) Peneliti Asing1.650.000
35Kelompok Rentan (Intervensi) Penelitian dengan Sumber Dana dari Organisasi / Instansi Asing (Luar Negeri)1.750.000
36Kelompok Rentan (Intervensi) Instansi Luar UNNES (Dalam Negeri)850.000

Prosedur Ethical Clearance

Discover the step-by-step process to obtain Ethical Clearance and ensure your research meets the highest ethical standards.

Exempted

Exempted Flow

Expedited

Exempted Flow

Fullboard

Exempted Flow